欢迎访问常州竑宝工业设备有限公司!
网站地图
|
百度推送
首页
公司简介
产品中心
耐酸碱自吸泵
槽外立式泵
槽内立式泵
耐酸碱磁力泵
耐酸碱化工泵
电镀过滤机
不锈钢离心泵
不锈钢立式泵
衬氟泵
计量泵
气动泵
插桶泵
实物产品展示
耐酸碱可空转自吸泵
耐酸碱磁力泵
耐酸碱化工离心泵
可空转槽外立式泵
可空转槽内立式泵
化学药液过滤机
新闻百科
公司新闻
行业动态
客户案例
联系我们
留言咨询
首页
产品
衬氟泵
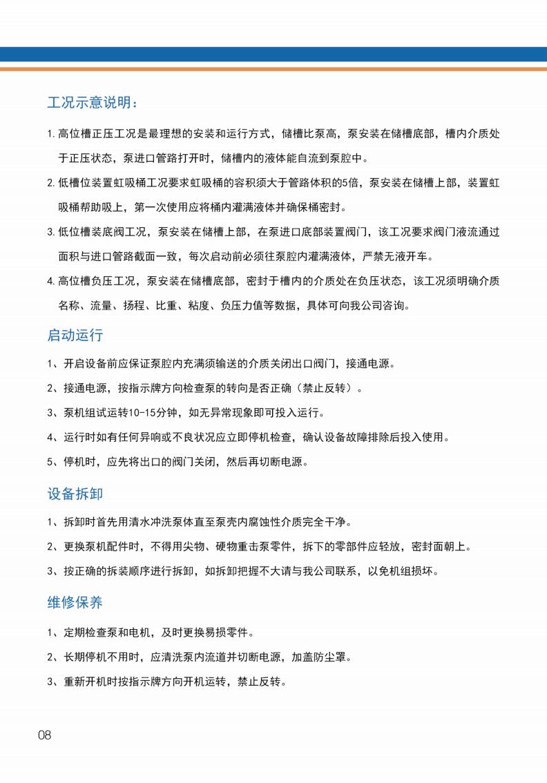
衬氟离心泵选型及使用说明
服务分类
耐酸碱自吸泵
槽外立式泵
槽内立式泵
耐酸碱磁力泵
耐酸碱化工泵
电镀过滤机
不锈钢离心泵
不锈钢立式泵
衬氟泵
计量泵
气动泵
插桶泵
咨询热线
15061736882
衬氟离心泵选型及使用说明
产品详情
上一篇:
不锈钢立式泵选型及使用说明
下一篇:
机械隔膜计量泵选型及使用说明
产品中心
耐酸碱自吸泵
槽外立式泵
槽内立式泵
耐酸碱磁力泵
耐酸碱化工泵
电镀过滤机
不锈钢离心泵
不锈钢立式泵
衬氟泵
计量泵
气动泵
插桶泵
新闻资讯
公司新闻
行业动态
关于我们
公司简介
客户案例
联系我们
Copyright © 常州竑宝工业设备有限公司 版权所有 备案号:
苏ICP备2022020835号